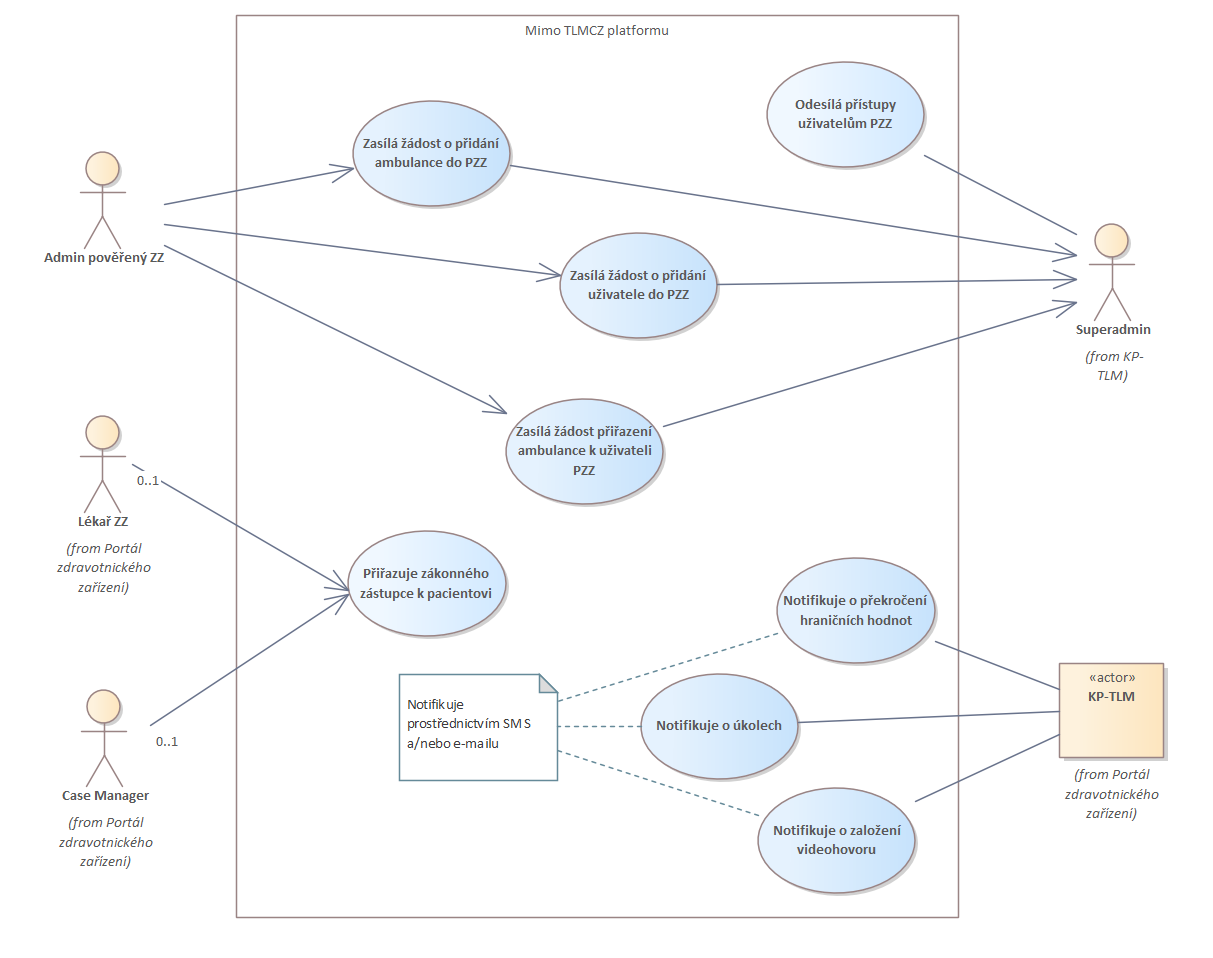
Mimo TLMCZ platformu
MVP
/
Mimo TLMCZ platformu
/
Mimo TLMCZ platformu
Project:
Mimo TLMCZ platformu
Admin pověřený ZZ
Notifikuje o překročení hraničních hodnot
Notifikuje o úkolech
Notifikuje o založení videohovoru
Odesílá přístupy uživatelům PZZ
Přiřazuje zákonného zástupce k pacientovi
Zasílá žádost o přidání ambulance do PZZ
Zasílá žádost o přidání uživatele do PZZ
Zasílá žádost přiřazení ambulance k uživateli PZZ
Mimo TLMCZ platformu : Use Case diagram
Created:
28.08.2025 17:49:00
Modified:
31.08.2025 17:02:32
Project:
Author:
jaros
Version:
1.0
Advanced:
ID:
{18855FFF-24A3-4dcd-931D-E9C8FDF46C70}